After reading the document “Event-driven architecture overview” by Brenda Michelson I wanted to resume its key insights into a concise and practical definition of Event-Driven Architecture (EDA) for cloud-based systems. Here’s what I came up with:
Event-Driven Architecture (EDA) is a software design paradigm where events—significant occurrences within or outside a system—trigger real-time actions.
EDA is characterized by:
- Asynchronous Processing – Components don’t wait for direct responses but react when events arrive, improving performance and responsiveness.
- High Decoupling – Components communicate through events, reducing dependencies and making the system scalable, resilient, and adaptable.
By allowing different system parts to work independently, EDA enhances real-time data processing, fault tolerance, and cloud-native agility.
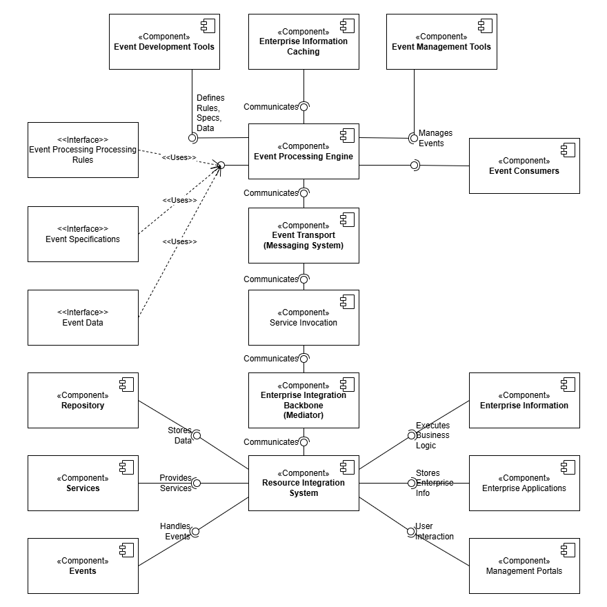
A Practical Template for EDA Architecture
To translate this concept into a visual and reusable model, I created a UML Component Diagram that captures the core elements of an event-driven cloud architecture.
This template serves as a starting point for designing event-driven solutions, mapping out event producers, messaging systems, integration backbones, and event consumers.

Reference
Michelson, B. M. (2006, February 2). Event-Driven Architecture Overview: Event-Driven SOA Is Just Part of the EDA Story. Patricia Seybold Group / Business-Driven ArchitectureSM.

Leave a comment